
住院首次报销由合肥市医保中心负责。
住院二次报销由学校招标的学生商保负责,是在完成首次报销取得住院结算单后,在符合学生商保报销条件的前提下,可以报销剩余部分。此外学生商保要求:住院首次报销的结算单由合肥市医保中心出具的方可进行住院二次报销(即异地住院——直接异地结算——所产生的医保结算单,不符合学生商保住院二次报销要求)。
接下来我们按照住院首次报销(分合肥市本地医院的住院、异地异地医院住院)、住院二次报销(分合肥市本地医院的住院、异地异地医院住院)顺序进行具体的报销流程说明,请需要的同学关注。
一、住院首次报销:

合肥市本地医院的住院首次报销
合肥市本地医院住院首次报销,出院时直接在所住医院结算,毋庸置疑是最简单的,此处不再赘述。
异地医院的住院首次报销
两种报销途径:
方法一:住院前——先手机端办理异地备案——住院时可异地结算。(特别提醒:本方法产生的异地住院首次报销的医保结算单,不符合学生商保关于住院二次报销的要求。同学们,住院二次报销是一项福利,自愿享受,可根据自己需要选择报销方式。)
方法二:住院前无需提前备案——直接异地住院——出院时先自费,并按上述列表要求备齐报销所需材料——康复返校或者开学返校后——补填异地住院备案表(附件一、附件二)——携带报销材料及备案表——在上班时间交到校医院四楼医保办——医保办工作人员会将您的材料交到合肥市医保中心为您办理报销——结束后会有医保结算单反馈给您——请关注“安农医保办”微信公众号的通知。
方法一异地备案:
特别提醒:在住院前,同学们可以线上自己手动操作备案,出院时凭支付宝申领的电子医保卡直接出院结算,具体如下:



方法二:无需备案,先自费,返校后办理报销。
1.返校后,先填写附件一、附件二两个表格,具体见下图模板:
“附件一”填写模板如下:

附件一: 在肥高校在校大学生转诊转院异地就医备案单.xls
“附加二”填写模板如下:

附件二: 大学生医保零星报销申请表.xls
2.异地住院首次报销之方法二的注意事项
1)异地住院报销方法二先自费,返校后办理,请在上班时间携带相关材料来校医院四楼医保办进行办理;
2)来校医院四楼医保办办理报销时,需提前填写异地住院备案单及大学生零星报销申请表(即:附件一、附件二),附件表格需完成辅导员签字及学院盖章(3个公章均为学院章,具体盖章流程可以咨询辅导员);
3)材料请按照上图列表“异地住院首次报销之方法二”的所需材料要求准备;
4)(1)发票若为电子发票,需要填写电子发票专用承诺书;(2)外伤住院者,需填写“意外伤害无第三方责任人承诺书” 及受伤情况说明;(3)若出院小结(或出院记录)、费用清单未盖医院红章,需签通用版承诺书;
上述(1)、(2)、(3)三种承诺书纸质档,均可在校医院四楼医保办办理报销现场填写;
5)登记时需要登记银行卡号及开户行名称
例如:卡号:××××××××××××××××××××
开户行名称:中国建设银行合肥贵池路支行
备注:(1)手机银行可以查询开户行名称;(2)可以拨打银行卡背面的人工客服电话查询开户行名称。
6)异地住院首次报销之方法二,其中提交至校医院四楼医保办的异地住院首次报销所需材料,由医保办的工作人员定期送交至合肥市医保中心办理报销,材料会被合肥市医保中心存档,不再退还给本人,故学生办理报销前请提前复印好备份,尤其是准备办理住院二次报销的同学。
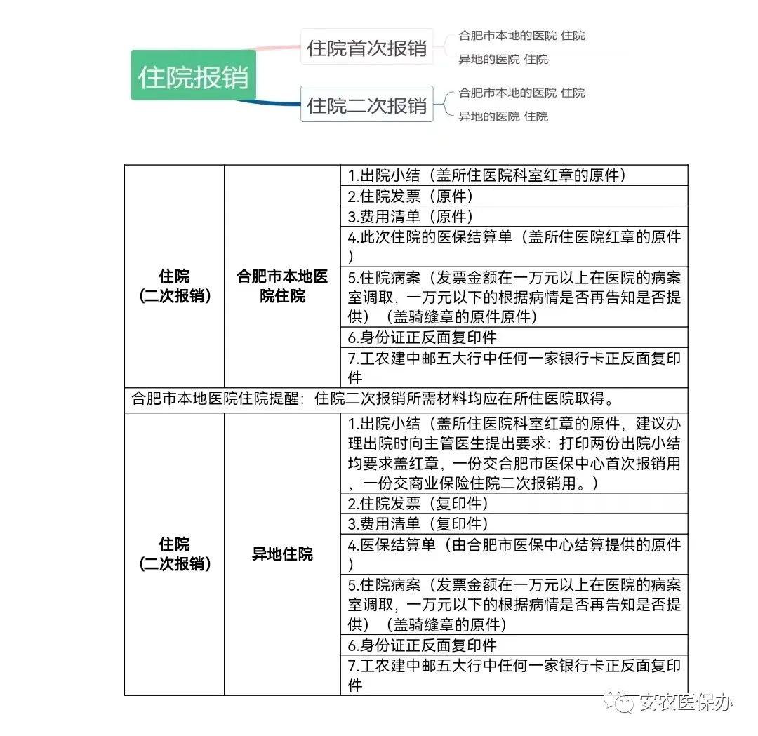
二、住院二次报销
住院二次报销是在完成住院首次报销后进行的,而且是必须取得住院首次报销的结算单后方可进行办理,由学生商保负责住院二次报销。请关注学生商保每月的报销通知,本公众号在每次学生商保报销前会发布通知。

