2023年我校学生商保报销指南
作者:安农医保办 时间:2023-04-24 点击数:
大学生入校时参加的医疗保险简称“大学生医保”,属于合肥市城镇居民医保,学生医保报销分为门诊费用报销和住院费用报销两部分。
学生缴纳到学校的参保费,由学校全数缴纳到合肥市医保中心,医保中心负责住院首次报销及慢性病门诊报销,具体报销范围和比例按照合肥市医保中心相关规定执行。
普通门诊则是由医保中心根据我校参保人数,按每生每年50元返还到高校,由学校负责参保学生的门诊费用报销;学校通过招标将此笔费用为学生购买学生商保,本年度由中国人寿保险公司合肥分公司负责普通门诊、意外伤害、住院的二次医药费报销,相关报销范围和比例按照招标文件和合同执行。

一、学生商保报销整体要求如下:
1、校外的门诊和住院需在二级或者二级以上公立医院治疗,方可予以报销;
2、异地门诊节假日(包括寒暑假)、急诊、实习生在外治疗予以理赔;
3、住院二次报销由学生商保负责,是在完成首次报销取得住院结算单后,在符合学生商保报销条件的前提下,可以报销剩余部分;另学生商保要求住院首次报销的结算单由合肥市医保中心出具的方可进行住院二次报销。
二、学生商保报销所需材料:
2.1 门诊篇:

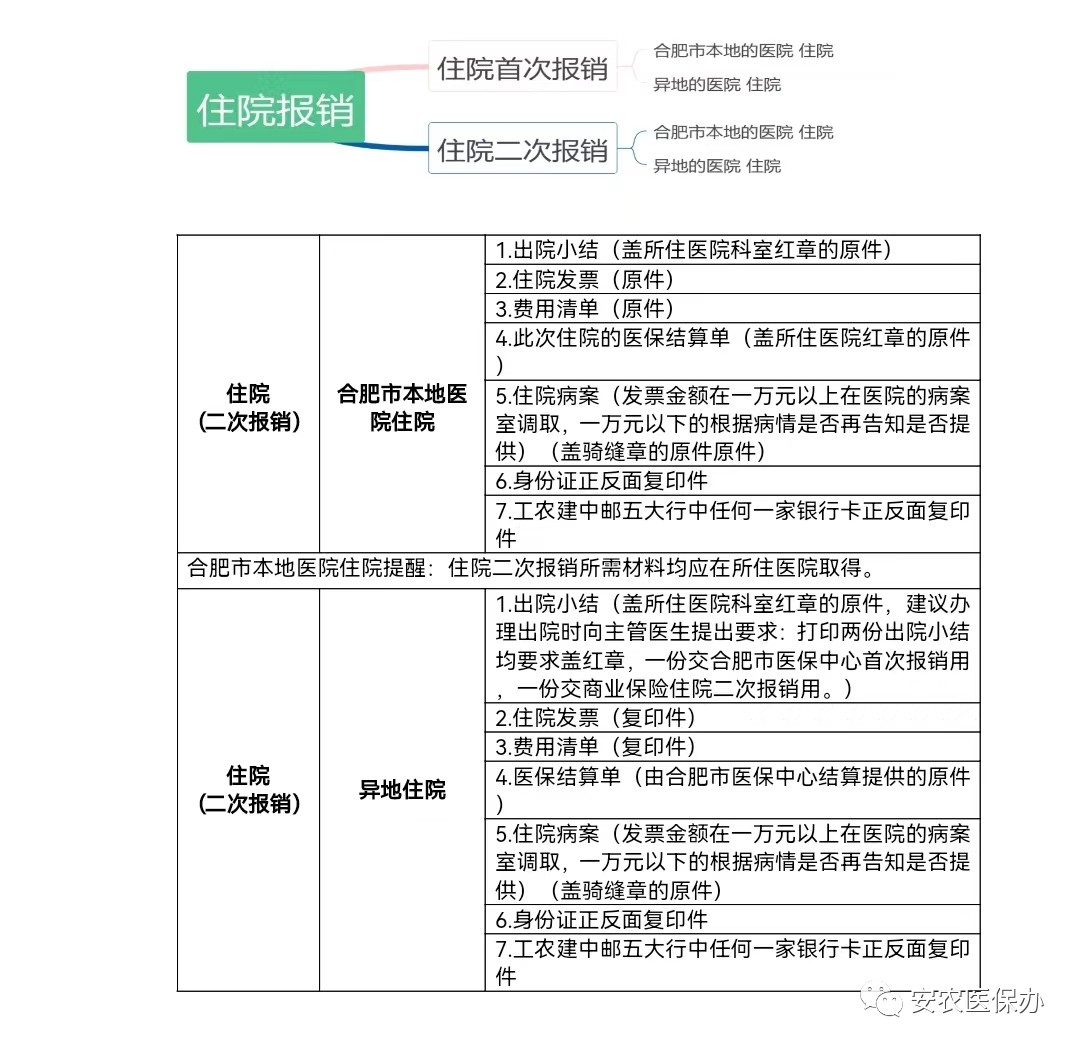
2.2、住院二次报销篇:

三、学生商保报销时间、地点安排及报销人员和发票要求如下:

四、关于慢性病门诊申请的温馨提示:
需要申请合肥市慢性病门诊的同学,可以通过以下两种途径:
途径一:本人携带相关材料去合肥市医保中心窗口申请办理(咨询电话0551—62883378);
途径二:通过“合肥医保”微信公众号网上申请。

五、关于异地住院首次报销报销途径、所需材料、注意事项:
异地住院首次报销是由合肥市医保中心负责,具体报销方法请同学们查看“安农医保办”微信公众号于2023年02月08日发布的“大学生医保关于住院报销的专题”。
