各单位、学院:
根据学校年度工作安排,兹定于2024年1月8日—12日集中办理我校教职工2023年度医疗费核报工作。2023年是省医保改革的过渡年。本次是年底报销时段点,教职工人数多,请按照统一安排的时间段并携带所需的核报材料前往,以免造成人员聚集,影响核销工作进度。
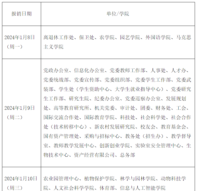
一、时间安排


二、具体要求
1.报销范围:2023年1月1日—12月31日期间属于并符合医保报销范围内的医疗费。
2.医保政策:2023年度仍执行原校教职工医保医疗费核报相关政策。
3.需提供的材料:
(1)普通门诊:提供本人发票原件,对于常见慢性病、重特疾病等病种的报销人需提供就诊病历(体检报告或处方单),并附药品(含中药)、检查及治疗明细清单。发票上需要本人核验并签名。
(2)住院二次报销:请提供本人住院医保结算单、住院费用清单、住院发票(需本人核验并签名)、出院小结(或出院记录)等原件。
具体相关信息可关注“安农医保办”微信公众号查阅。
4.报销流程:①凭序号→现场审核→②信息核对→③发票信息核算④发票复核签字→⑤报销单本人核对签字→本次报销整体结束后报校财务部门转入本人的工资银行卡。
5.报销结算方式:非现金结算方式,所核报的款项由财务处在规定工作日内打入教职工个人工资卡。报销教职工需在报销封面上填写单位、工号、姓名和联系电话等相关信息。
6.核报时段:上午8:30—11:00,下午2:30—5:00。
7.报销地点:校医院四楼401室、五楼503室
三、注意事项
1.提醒需要报销的教职工佩戴口罩,做好个人防护。
2.报销发票背面需校医院医生签字(急诊发票无需医生签字)。
3.凡未经校医院同意擅自在外院检查、治疗等不符合医保规定的费用,不予核报。
4.所提供的发票均为电脑打印并请整理好发票,确保无重复电子发票。严禁重复打印电子发票报销,如经核查出现重复发票和虚假发票,责任自负。
5.特别提醒:请各单位务必将此通知告知在职及退休教职工(含住在外地的退休人员)!
人事处、财务处、总务部(校医院)
2023年12月28日